
INTRODUÇÃO
A hepatite B continua sendo um dos principais problemas de saúde pública em todo o mundo. Acredita-se que cerca de 2 bilhões de pessoas entraram em contato com o vírus, deixando 250 milhões de portadores em todo o mundo. A maioria desses portadores desenvolve hepatite crônica, que pode levar a cirrose e suas complicações, incluindo o câncer de fígado, causando cerca de 600 mil óbitos todos os anos relacionados à hepatite B.

A hepatite B se distribui de forma irregular ao redor do globo, mas se aprendemos alguma coisa com a pandemia do COVID foi que doenças infecciosas não ficam paradas no mesmo lugar. Com a intensificação da migração, esse mapa tende a ser mais homogêneo. Um aspecto interessante dessa incidência desproporcional é que ela afeta como o vírus é transmitido dentro de cada área. Nos países de alta incidência, a forma principal de transmissão é a vertical, ou seja, das mães para o bebê no parto. Já no Brasil, onde temos uma incidência média para baixa, predomina a transmissão sexual ou parenteral (contato com sangue contaminado, incluindo compartilhamento de agulhas, lâminas, instrumental de manicure não esterilizado).

Mas o mais importante é que temos como impedir TODAS as formas de transmissão. Temos vacina de alta eficácia, esterilização de material cirúrgico e de manicure, exames altamente sensíveis para detectar o vírus no sangue doado e medicamentos para dar ao bebê no parto. E isso sem falar em medicamentos que controlam a multiplicação do vírus em portadores crônicos, impedindo que esses transmitam a doença. Com todo o arsenal terapêutico que temos hoje, a hepatite B já deveria ter sido controlada !
O VÍRUS DA HEPATITE B (VHB)
Na sua forma completa, o vírus da hepatite B (VHB) tem uma cápsula icosaédrica (lembra das aulas de geometria ? é um poliedro convexo de 20 lados) feita de proteínas, recoberta por um envelope lipídico (gordura) e com um núcleo equipado com o DNA viral.

Ele é altamente resistente, chega a sobreviver 6 MESES no ambiente externo em condições normais. Se entrar em contato com sangue (diretamente por contato sexual, compartilhando agulhas ou lâminas de barbear, usando instrumentos médicos odontológicos ou de manicure não esterilizados), pode levar a infecção em 5 a 40% das pessoas não vacinadas (o risco é maior do que o observado para o vírus da hepatite C – 3 a 10% ou o da AIDS – 0,2-0,5%). Não se adquire hepatite B através de talheres, pratos, beijo, abraço ou qualquer outro tipo de atividade social onde não ocorra contato com sangue.


O VHB, além de resistente, é absurdamente eficiente. Em uma pessoa não vacinada, ele entra no sangue e circula livremente até encontrar o fígado. Basta um único vírus chegar no hepatócito para desencadear a doença. Assim que o envelope lipídico do vírus encosta na membrana do hepatócito, vírus é puxado para dentro da célula e libera seu DNA que se integra no DNA da célula infectada. A partir daí, o DNA viral assume o comando da célula.

Sob o comando do vírus, a célula infectada pode seguir dois destinos opostos: funcionar normalmente e deixar uma cópia do vírus enrolada num cantinho, numa forma que chamamos de “covalently closed circular DNA (cccDNA)” ou usar toda a estrutura da célula para fazer mais e mais vírus para infectar os demais hepatócitos e a próxima vítima. Felizmente, quando isso acontece, a própria membrana da célula muda e começa a mostrar pedaços do vírus (especialmente o HBsAg).

HEPATITE AGUDA
Assim que o HBsAg é detectado, o sistema imunológico responde com toda a sua fúria: linfócitos T CD4 e CD8, citocinas virais e os anticorpos, inicialmente o antiHBs e, assim que outras partes do vírus são reconhecidas, o antiHBc (inicialmente o IgG, depois o IgG e o antiHBe. Está desencadeada a hepatite B aguda propriamente dita, que é o vírus de um lado tentando se multiplicar mais rápido que o sistema imunológico pode contê-lo, e do outro o sistema imunológico destruindo todas os hepatócitos que mostram o mínimo sinal de infecção.

Felizmente, quem ganha essa briga geralmente é o sistema imunológico. De 85% a 95% das infecções agudas terminam com resolução da hepatite. Dependendo da ferocidade da briga, o hospedeiro terá ou não sintomas. quando a quantidade de hepatócitos destruídos é pequena, a pessoa pode nem perceber que ficou doente (65%). Já se o sistema imune tem que destruir grande número de células (30-35%), surgem os sintomas de hepatite aguda, especialmente a icterícia. Esses sintomas podem durar de 1 a 3 meses, mas a inflamação no fígado pode persistir por até 6 meses após a infecção.

Apenas 1% desses 30-35% das pessoas desenvolve quadro realmente grave, com insuficiência hepática (a destruição de células é tão maciça que o fígado para de funcionar, podendo levar ao óbito). O sintoma que mais sugere a hepatite fulminante é o desenvolvimento de alterações neurológicas (sonolência, confusão mental), além de sangramentos e dificuldade respiratória. Todos os outros evoluem com melhora completa dos sintomas.

HEPATITE CRÔNICA
Em cerca de 5 a 10% das pessoas infectadas, o sistema imunológico não consegue eliminar as células infectadas após 6 meses. A partir daí já chamamos de hepatite crônica e a chance de cura espontânea é baixa (apenas 2-6% ao ano). Os sintomas mais comuns são falta de apetite, perda de peso e fadiga, apesar da maioria das pessoas ser assintomática. Outras manifestações extra-hepáticas, mais raras, incluem artralgias, artrite, poliarterite nodosa, glomerulonefrite, derrame pleural, púrpura de Henoch-Schölein, edema angioneurótico, pericardite, anemia aplástica, pancreatite, miocardite, pneumonia atípica, mielite transversa e neuropatia periférica.

Há 4 fases da hepatite B crônica, mas chamar de fases dá a impressão de que elas ocorrem naturalmente em sequência e que todas as pessoas vão passar por todas. É melhor pensar em 4 situações diferentes durante a hepatite B crônica, que tem características distintas.
A fase de imunotolerância é uma situação em que o vírus se multiplica à vontade, porque conseguiu inibir o sistema imune ou esse é incapaz de combater o vírus. Como consequência, a destruição de células é baixa, mas constante, e a quantidade de vírus é alta. Essa fase é muito importante na hepatite adquirida ao nascimento (abaixo) e pode levar a cirrose e câncer do fígado.
Se a pessoa está com hepatite crônica é porque o sistema imunológico não foi capaz de resolver a infecção durante a fase aguda. Mas isso não significa que o sistema imune desista. Na situação de imunoclearance, o sistema imune tenta, tenta e tenta eliminar o vírus, destruindo células infectadas. Chamamos esses períodos de inflamação de flares (surtos). De vez em quando (2 a 6% de chance por ano), consegue realmente controlar a doença. Mas, na maioria das vezes, esses flares vão causar morte do tecido, regeneração do fígado e acúmulo de cicatrizes. Quanto mais flares, mais perto se chega da cirrose.

Algumas pessoas atingem um estado de “convivência pacífica” com o vírus. Ele quase não se multiplica e o sistema imunológico também não faz grande esforço para eliminá-lo. Essa situação é o que chamamos de portador inativo, ou de portador são. Isso pode durar pela vida inteira, o risco de cirrose é baixo e não precisaria fazer nenhum tratamento, mas ainda pode contaminar outras pessoas.
Uma quarta situação é a reativação. Ela pode ocorrer em portadores inativos e naquelas pessoas que conseguiram controlar a doença na fase aguda, mas que apresentam câncer ou alguma doença que afete ou que precise de medicamentos para suprimir o sistema imunológico (lembra do cccDNA lá em cima?) e ainflamação volta, podendo também chegar à cirrose. Uma outra situação que leva à reativação é quando o vírus sofre uma mutação, que chamamos de mutação pré core e/ou core promoter, onde o vírus deixa de produzir o antígeno “e” e engana o sistema imunológico, escapando do anticorpo antiHBe e reativando a hepatite.

Com a destruição crônica das células, estas aos poucos vão dando lugar às cicatrizes, até o desenvolvimento de cirrose. Até cerca de 50% destas pessoas com cirrose vai desenvolver um câncer de fígado (hepatocarcinoma), mas mesmo antes da cirrose o hepatocarcinoma pode surgir. De fato, o risco anual de desenvolvimento de hepatocarcinoma é de 0,06-0,3% em portadores sãos, 0,5-0,8% na hepatite crônica ativa e 1,5-6,6% na cirrose. Deve-se lembrar no entanto que o uso de álcool e a co-infecção com hepatites A, C ou D costumam piorar muito o curso da doença.
HEPATITE ADQUIRIDA AO NASCIMENTO
No caso de crianças que entram em contato com o vírus no parto, o sistema imunológico é incapaz de desenvolver uma boa defesa. Isto faz com que um grande número de células se infectem e, com o tempo, o organismo desenvolve uma certa “tolerância”, gerando uma hepatite crônica leve em cerca de 90% dos casos. Comparativamente, o risco de hepatite crônica já diminui para 20-50% quando há infecção em crianças entre 1-5 anos. Em adultos com déficit de imunidade, o risco é de cerca de 50%.

Espera-se que, neste tipo de infecção, 90% dos portadores assintomáticos ainda apresentem sinais de replicação do vírus (HBeAg positivo) aos 15 anos de idade, ou seja, a fase de imunotolerância é extremamente prolongada, que cai para apenas 10% dos portadores aos 40 anos. Logo em seguida vem a fase de imunoclearance e seus episódios de flare intercalados com períodos de ausência de atividade da doença. Durante essa fase, há a formação, portanto, de cicatrizes (fibrose) e pode se desenvolver hepatopatia crônica ou cirrose. Aos 40 anos de idade, 10% dessas pessoas já estão com cirrose e os outros 90% são portadores inativos.
DIAGNÓSTICO
O diagnóstico da hepatite B, bem como das suas fases evolutivas, é baseado classicamente na coleta de sorologias, conforme tabela abaixo. No entanto, deve ser associado a marcadores de lesão de células (AST e ALT) e, dependendo da situação, pode ser necesário o método de PCR (polimerase chain reaction) para detectar a quantidade do vírus circulante no sangue.
Compreender o significado dos exames sorológicos não é fácil e é motivo de confusão não só entre os portadores, mas também entre os médicos que não estão acostumados a lidar com a hepatite B. É extremamente comum recebermos pessoas com diagnóstico de hepatite B crônica ativa quando na verdade os exames só mostraram que foram vacinados contra a hepatite B.

De um modo muito simplificado, antígenos (Ag) são substâncias que são capazes de desencadear uma resposta do sistema imunológico. O vírus da hepatite B possui três antígenos principais, o “s” (HBsAg), o “c” (HBcAg) e o “e” (HBeAg). Anticorpos são substâncias produzidas pelo organismo para destruir os antígenos. O diagnóstico da fase da hepatite B, portanto, é feito analisando não só o vírus, mas também as condições do hospedeiro.
| Aguda | Crônica ativa | Crônica inativa | Curada | Pós vacina | |
| HBsAg | + | + | + | – | – |
| HBeAg | + | + | – | – | – |
| Anti-HBc IgG | – | + | + | + | – |
| Anti-HBc IgM | + | – | – | – | – |
| Anti-HBs IgG | – | – | – | + | + |
A biópsia hepática, além de auxiliar no diagnóstico (através da pesquisa de HBcAg), permite prever a evolução da doença. Sabemos, por exemplo, que portadores de fibrose hepática com score F3 apresentam probabilidade de evolução para cirrose de 17% em apenas 5 anos. E que a presença de atividade necroinflamatória mais intensa também sugere evolução mais rápida da doença. Mas, na prática, não precisamos mais da biópsia. Existem hoje métodos menos invasivos e baratos para estimar o estágio (em graus de fibrose) da doença, especialmente a elastografia hepática.
Infecções por vírus “selvagens” (que produzem HBeAg) são diferentes de infecções pelos vírus com “mutantes” (mutação pré-core ou core-promoter).
| Selvagens | Mutantes |
| 30-50% relatam passado de hepatite aguda; maioria assintomática | doença mais grave, com evolução freqüente para cirrose e carcinoma hepatocelular |
| Predomina no sexo masculino, na 3a. ou 4a. décadas de vida | Predomina no sexo masculino, em idades mais avançadas; maior risco de infecção adquirida na infância; aparecimento de cirrose à biópsia aos 45 anos de idade |
| >aioria apresenta lesão necroinflamatória moderada a severa (44 a 63%) | Maioria apresenta lesão necroinflamatória severa (50%) |
| Cirrose hepática ativa é observada em 10 a 24%; se adquirida na infância, a progressão para cirrose é rara | Cirrose hepática ativa é observada em 29 a 38% no momento do diagnóstico |
| A soroconversão HBeAg para anti-HBe (em 50 a 70% dos adultos, 5 a 10 anos após o diagnóstico ou em 2 a 5% das crianças) representa a transição para o estado de portador inativo | A maioria evolui com elevações intermitentes da ALT, 90% assintomáticas; a remissão ocorre em menos de 0,5% dos pacientes por ano |
TRATAMENTO
Indicações
A grande maioria dos pacientes com hepatite B aguda não necessitam de tratamento, já que 85-95% dessas pessoas vão resolver a infecção sozinhas. Mesmo nos raros casos de hepatite aguda grave fulminante, o uso de antivirais é questionável pela baixa eficácia nessa situação. O tratamento é indicado, então, principalmente se a doença já tem mais de 6 meses de história, caracterizando doença crônica.
Na hepatite B crônica, o objetivo do tratamento é suprimir a replicação viral e reduzir a lesão hepática, prevenindo a evolução para cirrose e carcinoma hepatocelular. O ideal seria que todos os pacientes deixassem de ser HBsAg positivos, mas raramente isso acontece. Na prática, o que tentamos conseguir é:
- soroconversão de HBeAg para anti-HBe;
- desaparecimento do DNA do vírus do soro (ou reduzir para menos de 2.000 UYI/mL);
- normalização do nível de ALT;
- melhora da histologia hepática.
Resumidamente, precisamos tratar todas as pessoas com hepatite B crônica com sinais de que a doença está progredindo, seja pela pela presença de sinais de inflamação em atividade (aumento de AST e ALT) ou de fibrose significativa (grau 2 ou superior, avaliado por biópsia ou métodos não invasivos). Também devem ser tratadas pessoas com histórico de infecção pela hepatite B e risco de reativação grave, como condições de falência ou imunossupressão do sistema imune e aquelas com elevado risco de transmissão, como gestantes.
Cada Sociedade ou Sistema (AASLD, EASL, NIH, WHO, etc.) tem orientações diferentes de quem e como tratar a hepatite B. Considerando-se que a grande maioria das pessoas que trata hepatite B no Brasil recebe o tratamento gratuitamente pelo SUS e, portanto, tem que ser tratados dentro das diretrizes estabelecidas pelo Ministério da Saúde, acho contraproducente discutir as diferenças entre as diversas entidades. Ao invés disso, seguirei o indicado pelo Protocolo Clínico e Diretrizes Terapêuticas (PCDT) para Hepatite B e Coinfecções (2017).
Critérios de inclusão para tratamento da hepatite B sem agente Delta:
- Paciente com HBeAg reagente e ALT > 2x limite superior da normalidade (LSN);
- Adulto maior de 30 anos com HBeAg reagente;
- Paciente com HBeAg não reagente, HBV-DNA >2.000 UI/mL e ALT > 2x LSN.
Outros critérios de inclusão para tratamento independentemente dos resultados de HBeAg, HBV-DNA e ALT para hepatite B sem agente Delta:
- História familiar de carcinoma hepatocelular (CHC);
- Manifestações extra-hepáticas com acometimento motor incapacitante, artrite, vasculites, glomerulonefrite e poliarterite nodosa;
- Coinfecção HIV/HBV ou HCV/HBV;
- Hepatite aguda grave (coagulopatias ou icterícia por mais de 14 dias);
- Reativação de hepatite B crônica;
- Cirrose/insuficiência hepática;
- Biópsia hepática METAVIR ≥ A2F2 ou elastografia hepática > 7,0 kPa;
- Prevenção de reativação viral em pacientes que irão receber terapia imunossupressora (IMSS) ou quimioterapia.
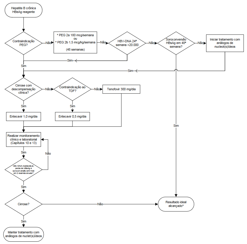
Medicamentos
O tenofovir (1 comprimido = 300 mg, dose 1 comprimido ao dia) é o medicamento de primeira linha no tratamento para a hepatite B crônica. Apresenta elevada potência de supressão viral e alta barreira genética de resistência contra as mutações do HBV. Embora bem tolerado, o tenofovir está associado a toxicidade renal e a desmineralização óssea, particularmente no tratamento de pessoas vivendo com HIV/aids e doença renal pregressa. Seu uso está contraindicado em pacientes com doença renal crônica, osteoporose e outras doenças do metabolismo ósseo, além de pacientes portadores de coinfecção HIV/HCV em terapia antirretroviral com didanosina.

O entecavir (1 comprimido = 0,5 mg, dose 1 a 2 comprimidos ao dia) é usado nas situações em que houver contraindicação ao uso do tenofovir, ou presença de alteração da função renal em decorrência do seu uso. Ambas as opções de monoterapia são equivalentes em eficácia, salvo na presença de mutações virais. O medicamento de primeira linha para pacientes em tratamento de imunossupressão e quimioterapia deve ser o entecavir. O entecavir apresenta eficácia reduzida quando há presença de mutações, encontradas especialmente em vírus de pacientes experimentados com análogos de nucleosídeo, como lamivudina e telbivudina. Recomenda-se evitar seu uso em pacientes já experimentados com os medicamentos supracitados. A posologia recomendada para pacientes virgens de tratamento e/ou portadores de cirrose compensada deve ser de 0,5 mg/dia, e de 1 mg/dia para pacientes portadores de cirrose descompensada. O fármaco deve ser administrado por via oral, com ou sem alimentos.
Fluxogramas de tratamento (PCDT MS 2017)


CASOS ESPECIAIS
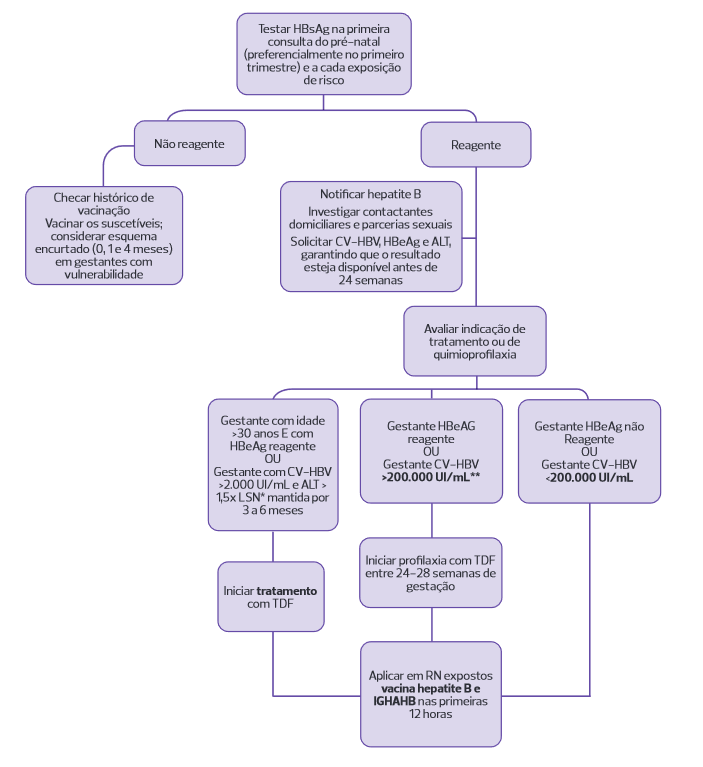
A infecção pelo VHB na gestação costuma ter o mesmo comportamento do já descrito na população geral, fazendo parte das possibilidades diagnósticas de uma doença do fígado que surja durante a gestação (como colestase intrahepática e síndrome HELLP). Apesar da possibilidade de hepatite aguda grave, não está associada a risco de malformações do bebê, exceto um risco pouco maior de baixo peso ao nascer, prematuridade e diabetes gestacional.
Em portadoras de hepatite B que engravidam, a gravidez pode ou não interferir na evolução da doença. A quantidade de vírus circulante pode aumentar, assim como as transaminases. O parto pode também não ter qualquer efeito, como também pode provocar o aparecimento de exacerbação da doença e até a soroconversão espontânea.
Se a gestante tem hepatite B sem atividade, ou com atividade leve, não recomenda-se o tratamento durante a gravidez, sugerindo-se aguardar o parto. No entanto, hepatites mais severas podem exigir o tratamento. O único medicamento recomendado no momento em gestantes é o tenofovir.
A transmissão do vírus da mãe para a criança é um ponto muito importante. O risco de transmissão chega a 90% em mães com sorologia HBeAg positiva. Acredita-se que quase a totalidade das transmissões ocorra durante o parto, com um pequeno risco de transmissão pela placenta antes disso. Apesar de estudos iniciais sugerindo maior risco de transmissão por parto normal, estudos subsequentes não observaram diferença de risco entre parto normal, fórceps ou cesariana.

Como a vacinação neonatal previne de 80 a 95% das transmissões, recomenda-se a vacinação e a aplicação de anticorpo contra a hepatite B (HBIg) logo nos primeiros dias de vida – no caso de mães HBsAg positivas, até mesmo antes da alta da Maternidade. Outras estratégias para a redução do risco de transmissão é a imunoprofilaxia com HBIg e a utilização de tenofovir no terceiro trimestre da gestação em mães HBeAg+ e HBsAg+, independente da carga viral.
No caso de gestantes que apresentarem o perfil sorológico HBsAg reagente e HBeAg não reagente, mesmo com valores de ALT dentro do LSN, a determinação dos níveis de CV-HBV deverá ser realizada imediatamente (avaliação inicial) e repetida ao final do segundo trimestre da gestação. A decisão sobre a terapia profilática deverá ser
tomada entre a 24ª e a 28ª semana de gestação. Todas as gestantes com hepatite B que apresentem níveis de CV-HBV
superiores a 200.000 UI/mL devem receber terapia profilática com tenofovir 300mg uma vez ao dia, VO, a partir de 24-28 semanas de gestação (terceiro trimestre).

Coinfecções
HBV/HIV: A história natural da infecção pelo vírus da hepatite B é alterada pelo HIV. Indivíduos infectados pelo HIV que desenvolvem hepatite aguda pelo HBV têm cinco a seis vezes mais chance de se tornarem portadores crônicos do HBV, quando comparados a indivíduos soronegativos para o HIV. Em pacientes coinfectados, o HIV aumenta a replicação do HBV, levando à forma mais grave de doença hepática. O tenofovir e a lamivudina são fármacos antirretrovirais com atividade contra o HIV e contra o HBV, diminuindo o risco de progressão para cirrose e
CHC. Esses fármacos constam como primeira opção terapêutica para a infecção pelo HIV e podem ser obtidos em coformulação para tomada única diária.
HBV/HCV: Pacientes coinfectados pelo vírus da hepatite B com o vírus da hepatite C podem ser submetidos ao tratamento do vírus predominante – habitualmente o vírus C, quando se configura indicação de tratamento conforme o PCDT para Hepatite C e Coinfecções –, ou submetidos ao tratamento simultâneo.
Fase aguda
Na fase aguda, recomenda-se, além da avaliação clínica, a coleta de exames para avaliar lesão hepatocítica (transaminases) e função hepatocítica (eletroforese de proteínas, tempo/atividade de protrombina e dosagem de fator V) a cada 15 a 30 dias. Quando houver evidências laboratoriais de que a lesão hepatocítica está diminuindo, os exames de função tornam-se dispensáveis, devendo ser solicitados apenas se houver suspeita clínica de insuficiência hepática. A soroconversão rápida (em menos de 3 meses) de HBeAg para anti-HBe indica que provavelmente haverá resolução espontânea da hepatite. Mas recomenda-se o acompanhamento até a soroconversão HBsAg para anti-HBs, que pode demorar 6 meses.
Hepatite crônica HBeAg positiva
Se carga viral baixa (PCR < 100.000 cópias / ml):
- monitoramento a cada 6-12 meses.
Se carga viral alta (PCR > 100.000 cópias / ml):
- ALT normal: considerar biópsia e tratar se doença ativa
- ALT elevado: iniciar tratamento

Hepatite crônica anti-HBe positiva
Ao contrário da soroconversão da fase aguda, na fase crônica o aparecimento do anti-HBe pode não ser um bom sinal. Ele pode ocorrer em fases mais avançadas da doença, pode significar a presença de vírus mutante (que é mais agressivo e responde pior ao tratamento) ou uma doença com fase de melhora e piora (reativações ou “flares”), que só serão detectadas com um acompanhamento rigoroso.
Se carga viral baixa (PCR < 10.000 cópias / ml):
- monitoramento a cada 6-12 meses.
Se carga viral alta (PCR > 10.000 cópias / ml):
- ALT normal: biópsia e tratar se doença ativa (mínimo de 12 meses)
- ALT elevado: iniciar tratamento (mínimo de 12 meses)
Se não for indicado nenhum tratamento
Recomenda-se a realização semestral dos seguintes exames:
- transaminases (AST e ALT)
- hemograma
- marcadores virais (HBeAg e anti-HBe)
- quantificação do DNA-HBV (PCR)
- exame de imagem (ultra-som)
- alfa-fetoproteína
Pacientes em imunossupressão
Em pacientes com hepatite B crônica sem atividade ( e mesmo naqueles com cicatriz sorológica), condições que deprimem de modo significativo o sistema imunológico, como quimioterapia e uso de imunossupressores para doenças autoimunes e transplante de órgãos, podem levar a reativação da hepatite, que pode ser intensa e grave. Por esse motivo, recomenda-se que todo paciente anti-HBc e/ou HBsAg positivo que seja submetido a este tipo de tratamento seja tratado profilaticamente (iniciando 1 semana antes e mantendo até 1 ano após o tratamento) com medicação específica, sendo que a primeira escolha é o entecavir, sendo que a lamivudina (100 mg/d em adultos e 3 mg/kg/dia em crianças) pode ser usada por até 4 meses se o entecavir não estiver disponível.
Dieta
Com a exceção do uso do álcool, que leva a piora da evolução da doença, não há nenhuma restrição nutricional específica para portadores de hepatite B. Situações especiais, como cirrose com ascite ou encefalopatia hepática, ou a presença de outra doença associada, no entanto, podem indicar restrições dietéticas adicionais, conforme orientação do médico e do nutricionista.
A obesidade, a dislipidemia (aumento do colesterol e triglicérides) e a resistência à insulina são fatores relacionados entre si que desencadeiam o aparecimento da doença hepática gordurosa não alcoólica (também chamada de esteatose hepática ou “gordura do fígado”), em especial a sua forma mais severa, a esteato-hepatite não alcoólica que, se associada à hepatite B, possivelmente levaria a uma potencialização na inflamação e progressão mais rápida de ambas para a cirrose.
Assim, mesmo sem restrições nutricionais específicas pela hepatite B, recomenda-se uma dieta saudável, que ajuda a manter o peso, o ânimo, melhora o sistema imunológico e ajuda a prevenir o aparecimento de outras doenças.
| Dieta saudável (Canadian Guidelines for Health Care Providers) |
| Alimentos variados contendo os quatro grupos principais (grãos, frutas e vegetais, leite e derivados e carne e/ou alternativas) |
| Ingesta adequada (não excessiva), distribuída ao longo do dia |
| Ingesta adequada de proteínas, para combater a infecção e permitir regeneração do fígado |
| Boa quantidade de frutas e vegetais para reduzir o dano pelos radicais livres no fígado (procure maior variação de cores) |
| Alimentos ricos em vitaminas A e C |
| Abstinência alcoólica |
| Limitar alimentos com excesso de gordura e açúcar |
| Balancear a dieta com atividade física, dentro das limitações necessárias |
Além do seu médico, procure sempre consultar um nutricionista se houver alguma necessidade de restrição alimentar, inclusive para perda de peso.
Atividade física
Apesar de estudo demonstrando piora na atividade da hepatite relacionada ao trabalho físico extenuante, não há contra-indicação à atividade física saudável (exercícios físicos regulares, aeróbicos) na hepatite B (exceto em portadores de cirrose hepática com varizes esofágicas de alto risco de sangramento). Apesar de não haver demonstração clara dos benefícios em relação à história natural da doença, a atividade física saudável está relacionada a melhora na qualidade de vida, na redução da fraqueza crônica e da depressão e a uma melhora do sistema imunológico, podendo melhorar portanto a evolução da doença e a resposta ao tratamento.
Vacina
A vacina para a hepatite B é altamente efetiva e praticamente isenta de complicações (pode causar apenas reações no local da injeção). Como a hepatite B é uma das principais causas de câncer de fígado no mundo, a vacinação não previne apenas a hepatite como também o câncer. Mais de 80 países já adotaram a vacinação de toda a população como estratégia de combate à doença. A vacina consiste de fragmentos do antígeno da hepatite B HBsAg, suficiente para produzir anticorpos mas incapaz de transmitir doença.
A dose da vacina é de três injeções intramusculares, sendo a segunda após 1-2 meses e a terceira 5 meses após a primeira. Neste esquema, 95% produzirão os anticorpos e, nestes, a proteção contra a hepatite é próxima de 100%. A imunidade costuma durar pelo menos 10 anos, mas pode persistir por toda a vida, podendo ser avaliada por exame de sangue.
| Doses recomendadas das vacinas contra hepatite B | ||||
| Indicação | Engerix (GSK) | Dosagem | Recombivax (Merck) | Dosagem |
| Recém-nascidos | Pediátrica | 0,5 ml / 10 mg | Pediátrica | 0,5 ml / 5 mg |
| Crianças e adolescentes | Pediátrica | 0,5 ml / 10 mg | Pediátrica | 0,5 ml / 5 mg |
| > 20 anos | Adulta | 1,0 ml / 20 mg | Adulta | 1,0 ml / 10 mg |
| Em diálise ou imunocomprometidos | Adulta | 2,0 ml / 40 mg | Adulta | 4,0 ml / 40 mg |
A vacina é indicada em todas as crianças e adolescentes até 18 anos. Entre adultos, deve ser utilizada em pessoas de alto risco (trabalhadores da área da saúde, homossexuais, usuários de drogas endovenosas e outros). A vacina está disponível gratuitamente na rede pública de saúde. Gravidez, amamentação e uso de antibióticos não contra-indicam a vacinação.

Não são recomendadas “doses de reforço” para a vacina contra a hepatite B, pois mesmo que o nível de anticorpos desapareça com o tempo, há memória imunológica duradoura e rápida produção de anticorpos quando há contato com o vírus. Por esse motivo, não recomenda-se a realização de sorologia após a vacinação, a não ser em casos especiais (recém nascidos de mãe com hepatite B, imunodeficientes, nefropatas em diálise, parceiros sexuais de portadores e profissionais da saúde com contato com sangue contaminado). Nesses casos, se a sorologia demonstrou ausência de resposta à vacinação (sem títulos protetores de anti-HBs), é possível a realização de uma segunda série, com eficácia de cerca de 50%.
As reações adversas mais comuns são leves, com dor (3%) e enduração (quase 10%) locais ou febre (0,2 a 1,0%), aparecendo no primeiro dia após a vacinação. Reação grave, anafilática, ocorre apenas em 1 a cada 600.000 casos no Brasil, de 30 minutos até 2 horas após a aplicação.
Imunoglobulina
Em pessoas não vacinadas que tenham contato com sangue contaminado, é indicado o início imediato da vacinação, além de receber a imunoglobulina para hepatite B (0,06 mL/kg). O mesmo deve ser realizado em recém nascidos de mãe portadora de hepatite B.

HEPATITE B E TRANSPLANTE HEPÁTICO
O transplante de fígado é o tratamento de escolha para a hepatite B aguda fulminante, crônica em fase de cirrose avançada ou na presença de hepatocarcinoma. Há duas décadas, o transplante hepático no portador de hepatite B tinha resultados muito ruins, em parte por resultados limitados do procedimento em si e em parte pelo alto índice de recidiva (retorno) da hepatite B no fígado transplantado, com evolução mais rápida da doença e risco de hepatite fulminante.
Mas melhoras na técnica operatória, em conjunto com novos medicamentos que reduzem a recidiva da hepatite e/ou melhoram a sua evolução têm demonstrado uma dramática melhora da expectativa após o transplante. Recomenda-se, logo após o transplante, a utilização de imunoglobulina contra a hepatite B e análogo nucleosídeo, podendo ser o tenofovir ou o entecavir
ERRADICAÇÃO
Em 2016, os países membros da Organização Mundial da Saúde assumiram o compromisso de controlar globalmente a epidemia das hepatites virais até 2030. O objetivo final, segundo a proposta, era de reduzir em 90% o número de novas infecções e em 65% o número de mortes causadas por hepatites virais entre 2022 e 2030. Esse acordo foi firmado por ser possível, já que temos toda a tecnologia necessária para o diagnóstico de portadores e de bolsas de sangue, vacinas para as hepatites A e B, tratamento curativo altamente eficaz para a hepatite C e que controla adequadamente a hepatite B.
Segundo o acordo, os objetivos seriam atingidos pela implementação de 5 intervenções principais:
- vacinação de crianças contra a hepatite B
- prevenção da transmissão vertical (de mãe para filho) da hepatite B
- segurança no sangue e injeções
- reduzir risco para usuários de drogas injetáveis
- testar o maior número possível de pessoas e tratar os infectados
Infelizmente, e em parte pela pandemia, mas em grande parte pela falta de vontade política, os resultados são deprimentes: apenas 14 países aparentemente vão cumprir seus objetivos para a hepatite C, e nenhum para a hepatite B.

Temos todas as ferramentas nas mãos, o que falta é colocá-las em prática. O primeiro passo é chamar atenção para o problema, assim divulgue ! Discuta ! Se não fez ainda, faça exames !
BIBLIOGRAFIA
- Sarin SK, Kumar M, Lau GK, Abbas Z, Chan HL, Chen CJ, Chen DS, Chen HL, Chen PJ, Chien RN, Dokmeci AK, Gane E, Hou JL, Jafri W, Jia J, Kim JH, Lai CL, Lee HC, Lim SG, Liu CJ, Locarnini S, Al Mahtab M, Mohamed R, Omata M, Park J, Piratvisuth T, Sharma BC, Sollano J, Wang FS, Wei L, Yuen MF, Zheng SS, Kao JH. Asian-Pacific clinical practice guidelines on the management of hepatitis B: a 2015 update. Hepatol Int. 2016 Jan;10(1):1-98. doi: 10.1007/s12072-015-9675-4. Epub 2015 Nov 13. PMID: 26563120; PMCID: PMC4722087.
- European Association for the Study of the Liver. Electronic address: easloffice@easloffice.eu; European Association for the Study of the Liver. EASL 2017 Clinical Practice Guidelines on the management of hepatitis B virus infection. J Hepatol. 2017 Aug;67(2):370-398. doi: 10.1016/j.jhep.2017.03.021. Epub 2017 Apr 18. PMID: 28427875.
- Terrault NA, Lok ASF, McMahon BJ, Chang KM, Hwang JP, Jonas MM, Brown RS Jr, Bzowej NH, Wong JB. Update on prevention, diagnosis, and treatment of chronic hepatitis B: AASLD 2018 hepatitis B guidance. Hepatology. 2018 Apr;67(4):1560-1599. doi: 10.1002/hep.29800. PMID: 29405329; PMCID: PMC5975958.
- Protocolo Clínico e Diretrizes Terapêuticas para Hepatite B e Coinfecções. Ministério da Saúde, 27/09/2017 (link)
- Hsu YC, Huang DQ, Nguyen MH. Global burden of hepatitis B virus: current status, missed opportunities and a call for action. Nat Rev Gastroenterol Hepatol. 2023 Apr 6. doi: 10.1038/s41575-023-00760-9. Epub ahead of print. PMID: 37024566.
- Chi Zhang, Yiqi Liu, Hong Zhao & Guiqiang Wang(2022)Global Patterns and Trends in Total Burden of Hepatitis B from 1990 to 2019 and Predictions to 2030,Clinical Epidemiology,14:,1519-1533,DOI: 10.2147/CLEP.S389853
- Jefferies, Meryem & Rauff, Bisma & Rashid, Harunor & Lam, Thao & Rafiq, Shafquat. (2018). Update on global epidemiology of viral hepatitis and preventive strategies. World Journal of Clinical Cases. 6. 589-599. 10.12998/wjcc.v6.i13.589.
- Schweitzer A, Horn J, Mikolajczyk R, Krause G, Ott J. Estimations of worldwide prevalence of chronic heptitis B virus infection: a systematic review of data published between 1965 and 2013. The Lancet. 2015 Jul 28; 386(10003): 1546-1555
- The Structural Biology of Hepatitis B Virus: Form and Function Balasubramanian Venkatakrishnan and Adam Zlotnick Annual Review of Virology 2016 3:1, 429-451
- Gerlich, Wolfram H.. (2013). Medical Virology of Hepatitis B: How it began and where we are now. Virology journal. 10. 239. 10.1186/1743-422X-10-239.
- Asabe S, Wieland SF, Chattopadhyay PK, Roederer M, Engle RE, et al. The size of the viral inoculum contributes to the outcome of Hepatitis B Virus infection. J Virol. 2009;83(19):9652–62
- Ciupe SM, Ribeiro RM, Perelson AS. Antibody responses during hepatitis B viral infection. PLoS Comput Biol. 2014 Jul 31;10(7):e1003730. doi: 10.1371/journal.pcbi.1003730. PMID: 25078553; PMCID: PMC4117427.
- Sandhu P, Haque M, Humphries-Bickley T, Ravi S, Song J. Hepatitis B Virus Immunopathology, Model Systems, and Current Therapies. Front Immunol. 2017 Apr 13;8:436. doi: 10.3389/fimmu.2017.00436. PMID: 28450868; PMCID: PMC5390110.
- Protocolo Clínico e Diretrizes Terapêuticas (PCDT) para Hepatite B e Coinfecções. Ministério da Saúde. Brasil. 2017 (link)
- Protocolo Clínico e Diretrizes Terapêuticas para Prevenção da Transmissão Vertical de HIV, Sífilis e Hepatites Virais. Ministério da Saúde, Brasil, 2020 (link)
Artigo criado em: 2003
Última revisão: 28/07/2023

